民法おすすめ問題集(amazonリンク) 注)上記以外でも、できる限り最新の司法試験又は予備試験の過去問(最重要) かつ、解説が簡潔(知識の確認・補充目的なので)であれば他の問題集でも問題なし。
📝講義の重要ポイント
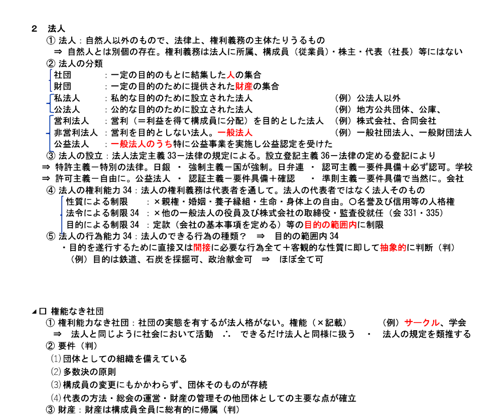
- 基本論点:法人の権利能力とは?
- 重要用語:法人の権利能力、法人の行為能力、権能なき社団
- 重要要点:目的の範囲内において
第14講民法テキスト
民法おすすめ問題集(amazonリンク) 注)上記以外でも、できる限り最新の司法試験又は予備試験の過去問(最重要) かつ、解説が簡潔(知識の確認・補充目的なので)であれば他の問題集でも問題なし。