民法おすすめ問題集(amazonリンク) 注)上記以外でも、できる限り最新の司法試験又は予備試験の過去問(最重要) かつ、解説が簡潔(知識の確認・補充目的なので)であれば他の問題集でも問題なし。
📝講義の重要ポイント
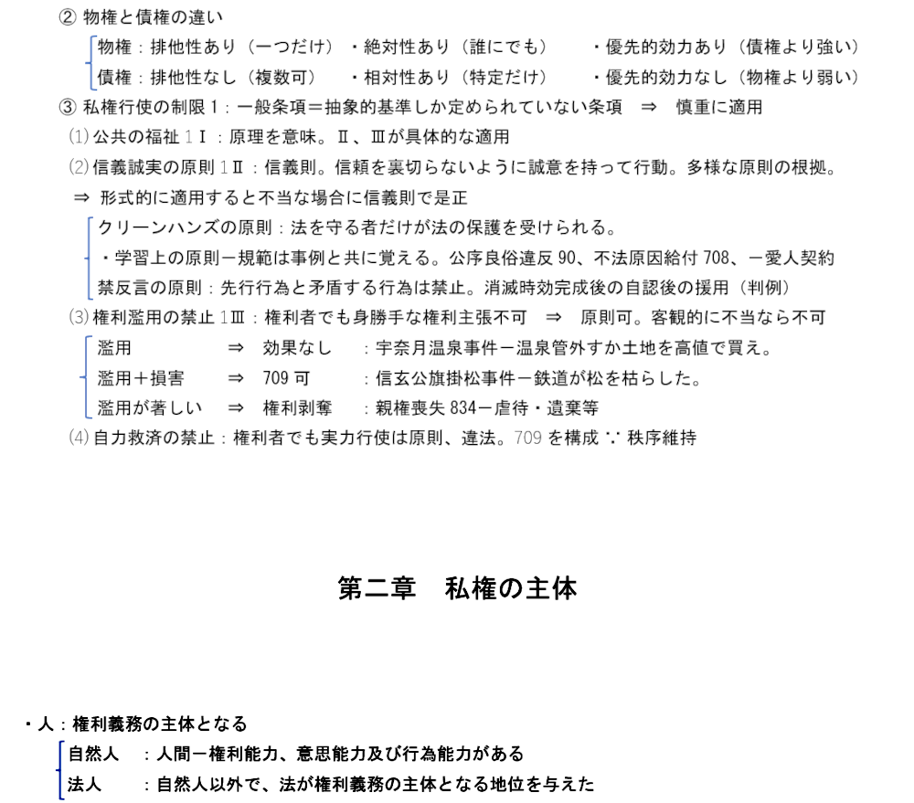
- 基本論点:物権と債権の違い
- 重要用語:信義誠実の原則、権利濫用禁止、自力救済禁止
- 重要要点:排他性、優先的効力、絶対性・相対性
第7講民法テキスト
民法おすすめ問題集(amazonリンク) 注)上記以外でも、できる限り最新の司法試験又は予備試験の過去問(最重要) かつ、解説が簡潔(知識の確認・補充目的なので)であれば他の問題集でも問題なし。